中大新聞網訊(通訊員宋延娜)多發性硬化癥(multiple sclerosis, MS)是一種免疫介導的中樞神經系統炎癥脫髓鞘疾病,主要表現為運動、感覺、認知和神經精神功能障礙。值得注意的是,超過50%的MS患者存在認知功能損傷。然而,目前的疾病修正治療(disease modifying therapy, DMT)對MS患者的認知損傷改善有限。因此,深入研究MS認知功能損傷的病理生理機制,尋找新的治療靶點進而延緩MS認知功能的下降至關重要。
近日,中山大學附屬第三醫院腦病中心邱偉/湯常永團隊在國際知名期刊Cell Reports發表了題為“Astrocyte-derived CHI3L1 signalling impairs neurogenesis and cognition in the demyelinated hippocampus”的研究論文,揭示了星形膠質細胞來源的CHI3L1通過CRTH2/RAGE-β-catenin信號通路參與調控脫髓鞘海馬的神經發生和認知功能。
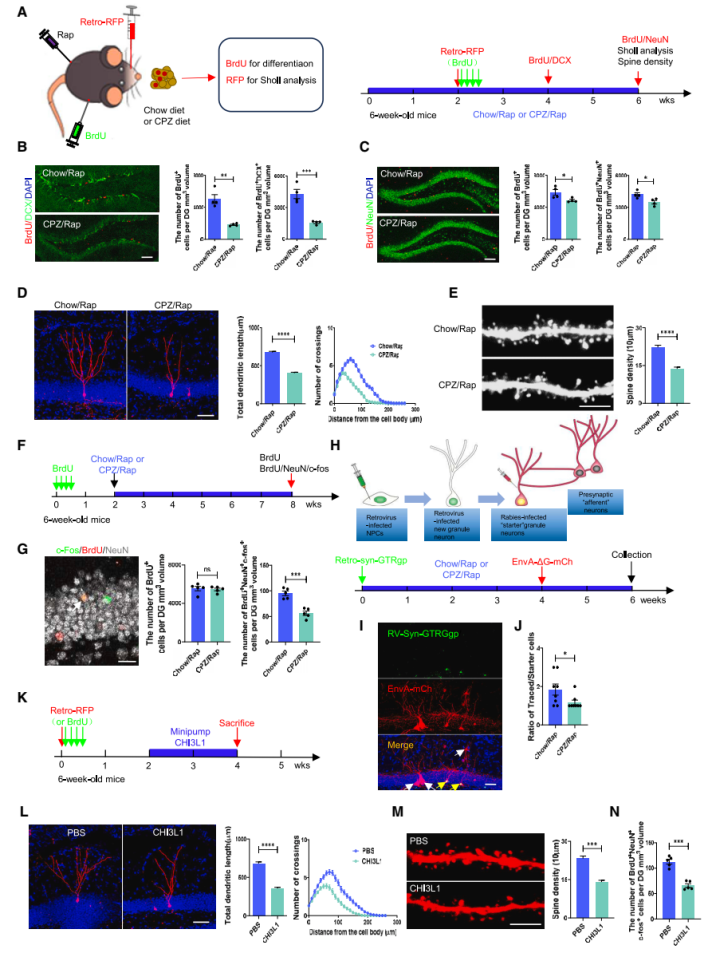
在脫髓鞘和再髓鞘海馬中,CHI3L1水平、海馬神經發生和認知功能呈動態改變。團隊發現,相較于健康對照者, MS患者血清和腦脊液中CHI3L1水平明顯升高,血清中CHI3L1含量與認知功能評分呈負相關。另外,在雙環己酮草酰二腙/蕾帕霉素(CPZ/Rap)誘導的脫髓鞘海馬中,激活的星形膠質細胞內CHI3L1的表達逐漸上調,神經干細胞(neural stem cells, NSCs)的數量逐漸減少,神經元的樹突長度和復雜度逐漸下降,學習行為受到明顯抑制,而這些改變在再髓鞘過程中得以逆轉(圖1)。

圖1 脫髓鞘和再髓鞘海馬中CHI3L1水平、神經干細胞的增殖和認知表現的動態改變
在脫髓鞘海馬中,神經干細胞的分化、新生神經元的發育和功能連接受到抑制。團隊發現CPZ/Rap小鼠海馬內未成熟神經元和成熟神經元的細胞數量減少,RFP+新生神經元的樹突長度、復雜度和新生神經元之間的連接受損,證實CPZ/Rap抑制了NSCs的分化和新生神經元的發育和功能連接(圖2)。

圖2 CPZ/Rap給藥或CHI3L1過表達對海馬新生神經元發育和功能連接的影響
星形膠質細胞內特異性敲除Chil1可改善脫髓鞘海馬的神經發生缺陷及認知功能障礙。團隊應用ALDH1L1-CreERT2;Chilflox/flox(Chil cKO)小鼠,發現Chil cKO逆轉了CPZ/Rap處理對NSCs增殖分化、新生神經元發育和認知功能造成的損害作用(圖3)。

圖3 星形膠質細胞Chil1的缺失對CPZ/Rap小鼠成年海馬神經發生、新生神經元發育和認知功能的影響
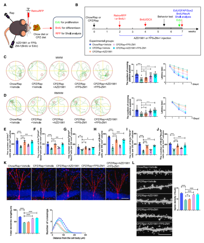
CHI3L1與RAGE受體結合,通過減少β-Catenin信號傳導抑制海馬神經元發育。研究發現敲降RAGE能挽救CHI3L1過表達和CPZ/Rap干預條件下的新生神經元發育異常。此外,調控CHI3L1/RAGE/β-catenin信號通路可以改善MS小鼠模型中新生神經元的發育缺陷(圖4)。

圖4 CHI3L1抑制海馬新生神經元發育的相關受體及下游信號通路
聯合應用CRTH2和RAGE抑制劑可挽救脫髓鞘海馬的神經發生缺陷和認知功能障礙。聯合應用CRTH2和RAGE抑制劑不僅挽救了脫髓鞘誘導下的NSCs增殖和分化異常,而且促進了脫髓鞘海馬中的樹突和棘突發育,明顯增強了脫髓鞘小鼠的認知功能(圖5)。

圖5 阻斷RAGE或/和CRTH2受體對CPZ/Rap小鼠的海馬神經發生、新生神經元的發育和認知功能的影響
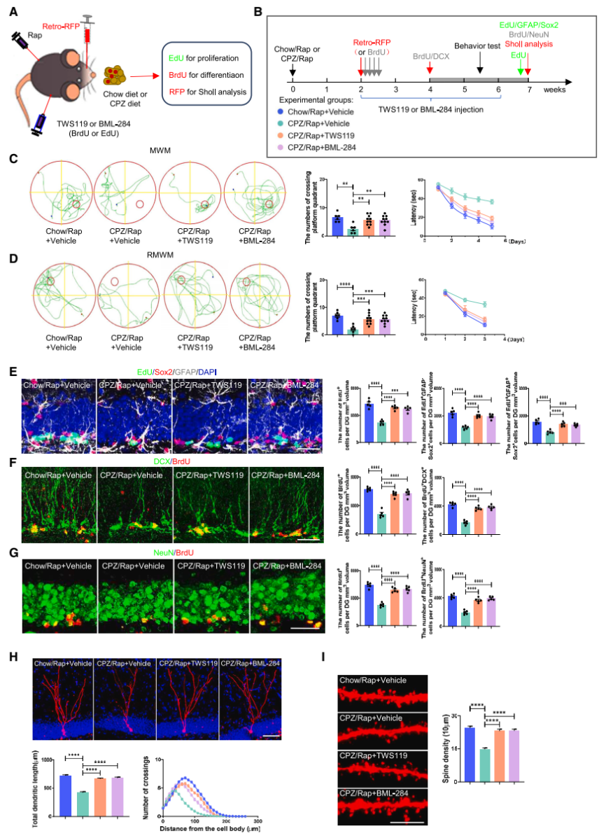
抑制GSK-3β激活或激活β-catenin信號可挽救脫髓鞘海馬的神經發生和認知功能障礙。應用GSK3β抑制劑(TWS119)和β-catenin激活劑(BML-284)都能有效抵消脫髓鞘對海馬神經發生和新生神經元發育的抑制作用,并能挽救脫髓鞘海馬的認知缺陷(圖6)。

圖6 調控GSK3β/β-catenin信號通路對CPZ/Rap小鼠海馬神經發生、新生神經元的發育和認知功能的影響

圖7 模式圖
該研究證明來源于星形膠質細胞中的CHI3L1是MS患者和小鼠模型中成體神經發生缺陷及認知功能障礙的關鍵分子。通過CHI3L1-CRTH2/RAGE-GSK3β/β-catenin信號通路調控脫髓鞘海馬的神經發生,可能作為改善神經系統自身免疫炎性疾病認知功能障礙的潛在策略。
中山大學附屬第三醫院宋延娜博士、姜維博士后為論文共同第一作者,邱偉教授、湯常永副研究員為論文共同通訊作者。該研究得到中國科學院遺傳研究所郭偉翔教授的指導。同時,該研究得到中山大學附屬第三醫院實驗醫學部韓曉燕主任、丘秀生老師,以及廣東省科學院生物與醫學工程研究所吳彩霞教授、彭培堅工程師的支持和幫助。