中大新聞網訊(通訊員李賽群、唐艷麗)角膜是維持清晰視覺的前提和基礎,化學性外傷、免疫性疾病引起的炎癥反應導致傷口愈合延遲,破壞角膜正常結構與功能,嚴重者如角膜堿性化學傷導致失明,嚴重威脅患者視力健康?,F有的臨床治療方法存在諸多局限性,促使研究者不斷探索高效、安全的創新療法。
近期,中山大學中山眼科中心袁進教授團隊,成功構建了具有靶向抗炎作用的工程化外泌體,創新性的與可溶性微針給藥體系相結合,顯著抑制角膜堿燒傷導致的炎癥反應,改善角膜堿燒傷預后。研究成果近日以題為“Engineered Mesenchymal Stromal Cell Exosomes-Loaded Microneedles Improve Corneal Healing after Chemical Injury”發表在國際知名學術期刊ACS Nano(中科院Top一區)。
研究團隊通過基質金屬蛋白酶(MMPs)可切割肽鏈將抗TNF-α抗體(aT)連接于脂肪間充質干細胞外泌體(ADSC-Exo)表面構建工程化外泌體(aT-Exo),通過電鏡、免疫熒光共定位、納米流式及Zeta電位檢測等方法檢測aT-Exo的特征(圖1)。

圖1. aT-Exo的構建、形貌及性能表征
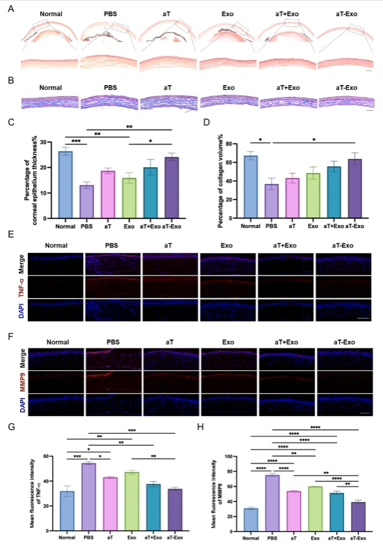
構建小鼠角膜堿燒傷模型,結膜下注射aT-Exo,動態分析證實抗TNF-α抗體修飾的工程化外泌體制備技術,提高aT利用率同時,增強外泌體抗炎特異性,顯著下調堿燒傷角膜炎癥損害并促進角膜損傷修復(圖2)。

圖2. aT-Exo通過抑制炎癥減輕角膜化學損傷
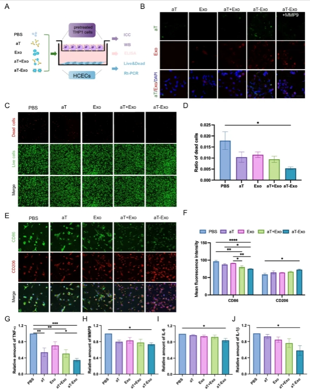
在角膜上皮細胞與M1型巨噬細胞共培養體系中,aT-Exo可以通過促進巨噬細胞M2型極化,顯著降低共培養體系中的TNF-α、MMP9、IL-6和IL-1β表達(圖3)。

圖3. aT-Exo通過抑制炎癥因子的釋放保護角膜上皮細胞
為了克服傳統眼局部給藥,組織穿透性和生物利用度低的局限性,研究團隊采用聚乙烯醇(PVA)構建微針(MNs)陣列,實現工程化外泌體跨角膜上皮遞送。顯示載外泌體微針具有足夠的強度有效穿進角膜基質層,相比于傳統給藥方式,MNs具有更高的角膜藥物利用率和更長的藥物釋放時間,實現外泌體的靶向遞送(圖4)。

圖4.MNs的構建和跨角膜上皮藥物遞送評價
小鼠角膜堿燒傷動物模型中,aT-Exo分別通過滴眼液(E-Drop)、結膜下注射(E-Conj)和微針(E-MN)形式進行給藥,結果顯示MNs遞送系統能夠有效提高外泌體的生物利用度,增強角膜炎癥控制效果(圖5)。

圖5. MNs遞送aT-Exo干預小鼠角膜堿燒傷
該研究通過構建aT-Exo,靶向抑制角膜堿燒傷引起的炎癥反應,促進角膜的修復和再生,結合構建的PVA-MNs實現外泌體的精確和持續角膜遞送,展示了工程化外泌體干預角膜炎癥相關疾病的臨床應用前景,同時證實微針技術在眼部生物活性納米藥物遞送中的潛力 (圖6) 。

圖6. 裝載工程化外泌體(aT-Exo)的微針體系效果機制模式圖
中山大學中山眼科中心、眼病防治全國重點實驗室為第一單位,中山眼科中心袁進教授、李賽群副主任醫師和香港大學劉璐教授為共同通訊作者,中山眼科中心余菲博士后、趙軒副研究員和汪倩博士后為共同第一作者。