澳门赌场招聘-赌场有哪些_免费百家乐追号软件_全讯网最新资讯网址 (中国)·官方网站

科研進展

埃及西奈沙漠農場根際微生物群落結構與生態功能

稿件來源:生命科學學院 編輯:談希、王冬梅 審核:滿意 閱讀量:

中大新聞網訊(通訊員李文均)在陸地生態系統中,約三分之一的陸地都屬于干旱或半干旱區。隨著全球氣候變暖,沙漠的范圍仍在逐年擴大,導致可利用耕地荒漠化。如何應對普遍的土地干旱化趨勢對農業種植的影響,這是一個全球性的生態問題。值得注意的是,沙漠農場是沙漠中人為構建的大面積農作物種植區域,對于沙漠環境的改善和利用有著重要的意義。而沙漠農場具有獨特的干旱與營養匱乏的環境條件,是研究干旱條件下農作物與微生物互作的理想材料。

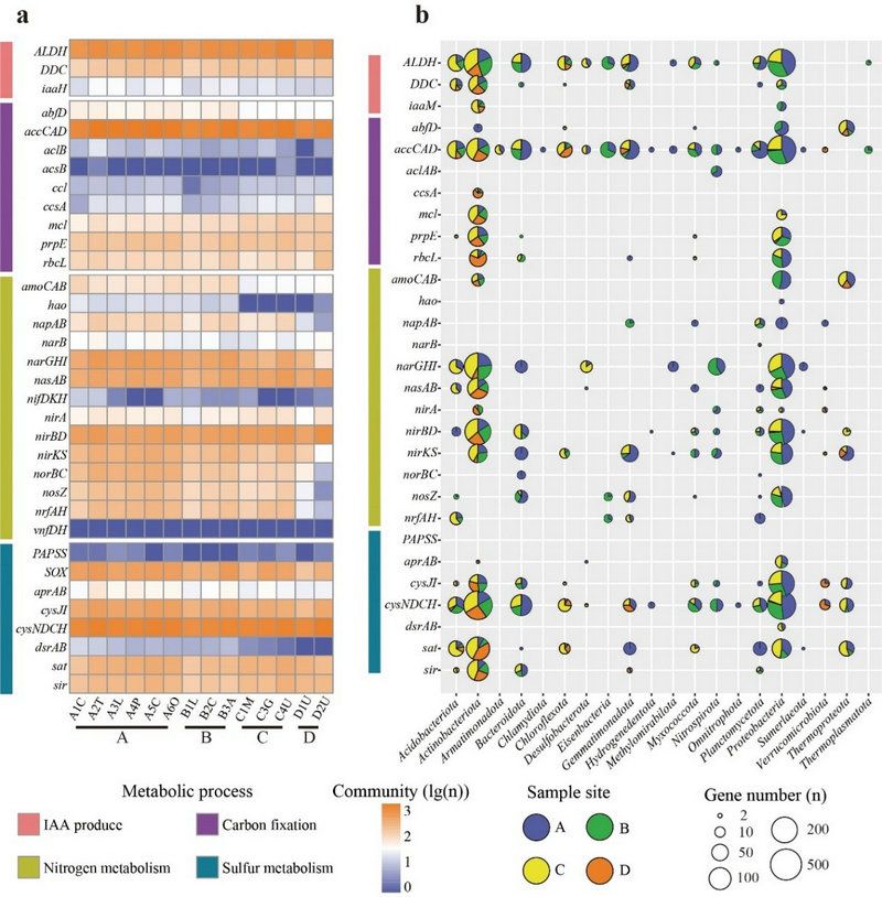
中山大學生命科學學院李文均教授團隊以埃及西奈沙漠的多個沙漠農場為研究對象,利用宏基因組和培養組的技術方法對沙漠農作物根際微生物的多樣性和生態功能進行深入研究,分析(1)宿主植物和(2)由地理位置帶來的環境差異對根際微生物群落塑造作用,并深入探究了沙漠農場的農作物根際微生物群落組成和功能多樣性,以期為沙漠環境下農作物的根際微生物群落的研究提供新的見解。該研究結果顯示,西奈沙漠農場微生物類群的多樣性很高,且包含很高比例的新微生物類群,表明了沙漠環境中微生物資源開發與利用的潛力(圖1);基于統計分析的方法,證明了由地理位置帶來的環境差異比宿主植物更能影響根際微生物群落;值得注意的是,通過群落功能與功能微生物類群分析,揭示了群落組成存在顯著差異的根際微生物群落具有相似的群落代謝功能,但參與這些群落代謝過程的功能微生物類群存在顯著差異(圖2、3)。最后,基于研究結果,作者首次提出了“土脈-菌脈”(soil-bacteria veins)的概念。該研究進一步為土壤微生物菌劑的設計提供了指導性的建議,即向植物根際土壤中添加參與植物-微生物互作相關功能且能適應特定環境的微生物類群比直接添加某些特定微生物類群更加重要(圖4)。


圖1. 基于細菌與古菌的MAGs(metagenome-assembles genomes)構建系統進化樹


圖2. 不同樣點的群落功能基因豐度和功能微生物類群組成


圖3. 不同樣點的微生物群落代謝功能圖示


圖4. 基于“土脈-菌脈”的概念提出的微生物菌劑設計策略


該研究成果“Culturomics- and metagenomics-based insights into the microbial community and function of rhizosphere soils in Sinai desert farming systems”發表在Environmental Microbiome學術期刊上。中山大學為該成果的第一完成單位。該研究工作得到國家重點研發計劃項目(2021YFD1500300),國家自然科學基金重點項目和中埃國際合作項目(91951205、32061143043)和國家科技部基礎資源調查計劃項目(2021FY100900)的資助。

論文連接:https://doi.org/10.1186/s40793-023-00463-3


最好的百家乐论坛| 百家乐官网俄罗斯轮盘转盘套装| 威尼斯人娱乐网站安全吗| 百家乐tt娱乐场开户注册 | 淘金百家乐官网现金网| 百家乐怎么玩了| 一二博网| 澳门百家乐官网走势图怎么看| 怎样玩百家乐才能| 百家乐官网博乐36bol在线| 大发888娱乐场 注册| 多台百家乐官网的玩法技巧和规则| 边城棋牌游戏下载| 属狗与属龙做生意好吗| 大发888 df登录| 页游| 澳门百家乐娱乐场开户注册| 海王星国际| 大赢家百家乐的玩法技巧和规则| 百家乐官网开放词典新浪| 大发888song58| 澳门玩百家乐官网赢1000万| 威尼斯人娱乐城购物| 皇冠开户网址| 百家乐园小区户型图| 百家乐官网桌布9人| 云鼎娱乐场| 全讯网开奖| 金海岸百家乐娱乐城| 百家乐官网里和的作用| 大发888优惠码| 温州市百家乐鞋业有限公司| 百苑百家乐官网的玩法技巧和规则| 柘荣县| 澳门百家乐官网赌博技巧| bet365金融| 威尼斯人娱乐注册网址| 百家乐中的概率| 巨星百家乐官网的玩法技巧和规则| 百家乐官网百家乐官网游戏| 网上百家乐必赢玩|