中大新聞網訊(通訊員黃強)2023年6月26日,中山大學附屬第三醫院腎內科彭暉教授研究團隊在Journal of Extracellular Vesicles雜志在線發表了題為“Extracellular vesicle-packaged ILK from mesothelial cells promotes fibroblast activation in peritoneal fibrosis”的研究成果。該文是繼在Science Translational Medicine(2019)發表腹膜透析相關纖維化的全新機制研究論文之后,彭暉教授團隊在該領域發表的又一重要研究成果。
腹膜透析是全球約380萬終末期腎病患者常見的腎臟替代治療選擇之一。然而,腹膜纖維化導致的腹膜功能喪失和超濾功能衰竭限制了腹膜透析的應用。在長期腹膜透析過程中,受損的腹膜間皮細胞通過與成纖維細胞、巨噬細胞和血管內皮細胞等各種細胞間的相互作用觸發一系列損傷反應。成纖維細胞的激活是腹膜纖維化進展的重要關鍵步驟之一,受損的間皮細胞如何傳遞信號激活成纖維細胞目前仍不清楚。
該研究通過對腹膜的單細胞轉錄組(scRNA-seq)分析和細胞外囊泡(Extracellular Vesicles,EVs)的4D蛋白質組學分析,確定了腹膜間皮細胞是腹透流出液衍生EVs的主要來源細胞,證實了EVs介導腹膜間皮細胞對成纖維細胞的激活作用調控腹膜纖維的形成,從全新的角度解析了腹膜透析相關腹膜纖維化的發生機理,為全新治療策略的開發提出了可能性。
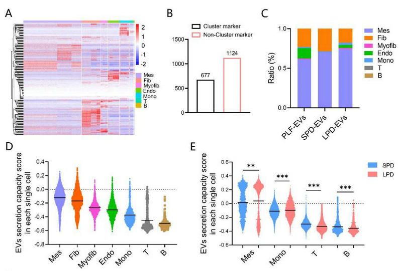
彭暉教授團隊首先通過超速離心法分離了腎功能正常患者手術時的腹腔灌洗液,短期、長期腹膜透析患者腹透流出液來源的EVs,并對這些EVs進行無標記的4D LC-MS/MS蛋白組學測序。隨后整合分析了EVs蛋白組數據和腹膜組織scRNA-seq數據,發現編碼這些EVs蛋白的基因表達水平具有細胞類型特異性,通過多主體單細胞去卷積算法分析顯示,間皮細胞是腹透流出液EVs的主要起源細胞。EVs起源細胞中,間皮細胞、成纖維細胞等實質細胞所占比例明顯高于 T 淋巴細胞、B 淋巴細胞等免疫細胞。團隊進一步在腹膜組織和腹透流出液脫落細胞的單細胞轉錄組數據中進行單樣本基因集富集分析。結果發現,單個實質細胞,特別是間皮細胞和成纖維細胞,比其他腹膜細胞釋放更多的EVs,并且長期腹膜透析刺激下的單個間皮細胞分泌更多的EVs(圖1)。

圖1 EVs蛋白組與腹膜單細胞轉錄組數據整合分析
接下來,研究者分別在細胞模型和小鼠模型上證實了損傷間皮細胞來源的EVs可以促進腹膜纖維的沉積和腹膜成纖維細胞的激活,而利用GW4869小分子抑制劑和AAV1靶向抑制Rab27a,可以在體外和體內回調成纖維細胞的激活和腹膜纖維的沉積(圖2)。此外,研究者找到了關鍵活性分子ILK蛋白包裝在損傷間皮細胞來源的EVs中,通過在間皮-成纖維細胞間傳遞ILK蛋白,激活成纖維細胞中p38 MAPK信號通路,進而促進成纖維細胞的活化。靶向抑制ILK可以減輕成纖維細胞活化和小鼠的腹膜纖維化。

圖2 損傷間皮細胞來源EVs的功能探討
最后,研究者發現ILK在纖維化的腹膜組織中表達上調,ILK陽性EVs的比例在長期腹膜透析患者的腹透流出液中升高。ILK陽性EVs的比例與腹膜功能和TGF-β1的表達水平呈正相關。這些結果表明ILK陽性的EVs可能是預測腹膜透析患者腹膜功能失調和纖維化發生的潛在生物標志物(圖3)。

圖3 ILK陽性EVs可提示腹膜功能的變化
該研究揭示了損傷的腹膜間皮細胞分泌的EVs,通過傳遞ILK蛋白激活了腹膜駐留的成纖維細胞,進而促進了腹膜纖維化(圖4)。ILK陽性的EVs可作為腹膜透析患者腹膜功能狀態的生物標志物和治療腹膜纖維化的潛在靶點。

圖4 損傷腹膜間皮細胞以EVs依賴的方式調控成纖維細胞活化示意圖
中山大學附屬第三醫院腎內科彭暉教授和葉增純副主任醫師為該文的通訊作者,腎內科博士研究生黃強為第一作者,腎內科博士研究生孫宇翔、彭隆和孫娟為該文的共同第一作者。該研究工作得到國家自然科學基金面上項目、廣東省自然科學基金、廣東省科學技術基金-省企聯合基金-重點項目的資助。
論文鏈接:https://onlinelibrary.wiley.com/doi/full/10.1002/jev2.12334