澳门赌场招聘-赌场有哪些_免费百家乐追号软件_全讯网最新资讯网址 (中国)·官方网站

科研進展

中大團隊揭示截形苜蓿β-N-乙酰己糖胺酶在叢枝菌根共生信號交流中的調節作用

稿件來源:生命科學學院 編輯:談希、王冬梅 審核:孫耀斌 閱讀量:

中大新聞網訊(通訊員王譯晗)植物可以通過與土壤微生物建立的互惠共生關系來增強宿主植物對環境中的生物脅迫和非生物脅迫的抵抗能力。豆科植物的根瘤共生和叢枝菌根共生是兩種典型的植物與微生物互作并建立共生關系的方式。豆科植物能夠與革蘭氏陰性固氮細菌(即根瘤菌)建立根瘤共生關系,借助于根瘤菌中固氮酶的作用,大氣中的氮氣能夠被還原成氨,并最終以含氮化合物的形式提供給宿主植物根系,因此,根瘤共生對于全球氮循環具有重要意義。其中,根瘤菌分泌的結瘤因子(Nod factor)是一種脂質幾丁質寡糖(LCOs)信號分子,它是根瘤共生中的一個重要決定因素。另外,叢枝菌根共生是一種古老且廣泛分布的共生關系,包括豆科植物在內的大約80%的陸生植物根系都能夠與叢枝菌根真菌建立共生關系。互惠共生關系的建立依賴于共生體間在根際的信號分子交流,隨后,宿主植物體內的共生信號通路被激活,進而誘導共生相關基因的表達。最終,共生體雙方將受益于雙向營養交換過程,例如叢枝菌根真菌向宿主植物提供磷元素,宿主植物向叢枝菌根真菌提供以脂肪酸和糖為主的碳源營養物質。據估計,宿主植物將約4%至20%的光合同化物分配給菌根。因此,叢枝菌根共生對于全球碳循環具有重要意義。叢枝菌根真菌分泌的菌根因子(Myc factor)通常被認為是脂質幾丁質寡糖(Myc-LCOs)和無修飾的幾丁質寡糖(Myc-COs)的混合物,并且其在叢枝菌根共生過程中發揮關鍵作用。然而,目前關于宿主植物對于這些共生信號分子的識別和降解機制仍有待深入探究。

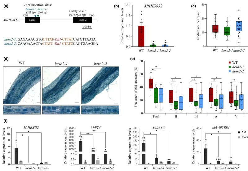
中山大學生命科學學院Christian Staehelin教授團隊發現了一種截形苜蓿β-N-乙酰己糖胺酶(MtHEXO2),并從生化特性和生物學功能等方面進行探究。首先,通過對MtHEXO2基因進行時空特異性表達分析發現,MtHEXO2基因不僅能夠快速響應叢枝菌根真菌和苜蓿中華根瘤菌的誘導在根毛中表達,而且對于相應的共生信號分子(即COs 和LCOs)也表現出相似的表達模型。并且,MtHEXO2基因的表達還與叢枝結構相關聯(圖1)。另外,在共生信號通路缺失突變體植物中MtHEXO2基因的表達不能夠表現出上述模型,這說明MtHEXO2基因的表達依賴于共生信號通路的調控。蛋白亞細胞定位分析表明,MtHEXO2蛋白是一個可以被分泌到共生界面的胞外蛋白。此外,生化特性分析結果證明,MtHEXO2蛋白能夠特異性水解COs而非LCOs。進一步的突變體表型分析結果顯示,hexo2突變體植株和野生型植株在結瘤數量和根瘤形態方面沒有表現出明顯的差異;然而與野生型植株相比,hexo2突變體植株的叢枝菌根真菌定殖率和叢枝菌根共生相關基因的表達水平均顯著降低(圖2)。并且,在hexo2突變體中重新表達MtHEXO2基因可以恢復其野生型表型。

綜上所述,該研究為MtHEXO2基因作為共生相關基因參與叢枝菌根共生過程提供了證據,證明了MtHEXO2蛋白能夠通過使過量的COs共生信號分子失活的方式參與叢枝菌根共生過程,這一研究結果有助于我們從分子層面理解宿主植物如何通過胞外水解酶感知共生微生物信號并調控其結構和濃度水平的機制。


圖1:MtHEXO2 基因響應叢枝菌根真菌的表達模型分析


圖2:hexo2突變體表型分析


近日,該研究以“An extracellular β-N-acetylhexosaminidase of Medicago truncatula hydrolyzes chitooligosaccharides and is involved in arbuscular mycorrhizal symbiosis but not required for nodulation”為題在New Phytologist雜志上發表。Christian Staehelin教授和Didier Reinhardt教授為該論文的通訊作者,博士生王譯晗為該論文第一作者,中山大學生命科學學院為第一署名單位。

論文鏈接:https://nph.onlinelibrary.wiley.com/doi/full/10.1111/nph.19094

百家乐群121398015| 百家乐官网龙虎台布| 澳门网络博彩| 院子围墙砌18还是24| 华侨人娱乐城| 帝王百家乐全讯网2| 东山县| 百家乐开户平台| 百家乐官网路单下注| 哈尔滨百家乐赌场| 百家乐官网视频金币| 百家乐园游戏庄闲| 百家乐官网金海岸娱乐| 百家乐开户送18元| 百家乐官网玩法开户彩公司| 利都百家乐国际娱乐场开户注册| 百家乐官网如何抽千| 皇冠网hg3155| 百家乐娱乐网真人娱乐网| 大地百家乐的玩法技巧和规则| 百家乐官网赌博规律| bet365合法吗| 网络百家乐赌博视频| 百家乐官网小音箱| 哪个棋牌游戏平台好| 百家乐外套| 运城百家乐官网蓝盾| 教育| 百家乐平六亿财富网| 破战百家乐官网的玩法技巧和规则| 如何胜百家乐的玩法技巧和规则| 网上百家乐官网怎么赌能赢钱| 百家博国际娱乐城| 在线百家乐合作| 91百家乐官网的玩法技巧和规则 | 百家乐透视牌靴哪里有| 百家乐官网软件辅助器| 百家乐官网免費游戏| 赌球网址| 百家乐有破解的吗| 678百家乐官网博彩娱乐场开户注册 |