單細胞RNA測序(scRNA-seq)可通過轉錄譜分析發育、再生、衰老、以及疾病發生過程中的細胞和分子機制。然而,目前大多數的定量方法局限在基因水平,無法區分具有不同結構和功能的轉錄異構體的差異表達。
最近,我校中山眼科中心劉奕志和胡友金團隊開發了一種低成本、高效的新型單細胞測序技術scRCAT-seq,并應用于分析人視網膜發育的細胞圖譜,發現視網膜干細胞的分化及細胞命運決定過程中TSS和TES的變化規律。研究成果于2020年10月13日,在Nature Communications在線發表論文“Single-cell RNA cap and tail sequencing (scRCAT-seq) reveals subtype-specific isoforms differing in transcript demarcation”。
結合轉錄本首尾捕獲和機器學習系統分析TSS和TES
在此研究中,scRCAT-seq通過對單細胞全長cDNA的5’及3’進行靶向捕獲,基于常規的短讀長測序平臺進行測序(圖1),結合隨機森林(random forest, RF)等機器學習算法獲得高準確性的TSS和TES(圖2)。與已報道的測序方法進行比較,scRCAT-seq可顯著提高所鑒定TSSs/TESs的準確性4-5倍。

圖1:scRCAT-seq的實驗流程示意圖


圖2:機器學習算法顯著提高所鑒定TSSs/TESs的準確性
ScRCAT-seq具有低成本、高效率的特點
與已有的全長轉錄本測序方法Smart-seq2和ScISOr-seq相比,scRCAT-seq具有成本低,效率高等特點。以相同的成本,scRCAT-seq所能檢測的轉錄本數量是ScISOr-seq的7倍(圖3),scRCAT-seq能檢測到大量ScISOr-seq所不能檢測到的低表達的基因。

圖3:scRCAT-seq具有高效率、低成本的特點
scRCAT-seq的可適性強
scRCAT-seq適用于分析不同物種來源、不同細胞類型和數量的樣品,進行細胞分群,細胞類型特異的轉錄本鑒定,穩定性好,并可在不同物種和細胞中標注新的轉錄本,豐富現有標注RNA轉錄本的數據庫。scRCAT-seq可與單細胞三代測序技術,或者sanger測序技術結合,對全長轉錄本的結構,特別是內在外顯子進行進一步鑒定。
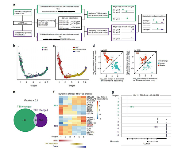
應用于分析人視網膜發育過程中轉錄組TSS和TES的動態變化
以人胚胎干細胞來源的視網膜類器官為研究對象,通過對10571個單細胞進行測序分析,該研究描繪了視網膜祖細胞(RPC)向光感受器前體細胞(PR precursors),進一步向視錐細胞(cone)分化的轉錄異構體的表達圖譜,發現轉錄異構體變化最顯著的時間點發生在RPC向光感受器前體細胞轉變的節點。該研究還發現CCND1異構體可能通過調節細胞周期,介導RPC向光感受器前體細胞的命運轉換(圖4)。

圖4:人類視錐細胞發育過程中RNA異構體的動態變化