以流行南美的引起所謂“蟲癌”的寄生原蟲-枯氏錐蟲為代表的糞傳型錐蟲是重要的人獸共患寄生蟲,主疫區南美洲感染枯氏錐蟲人群約7百多萬,不但嚴重危害患者健康而且嚴重危及公共衛生安全。由枯氏錐蟲感染引起的南美錐蟲病,也稱恰加斯病,可導致病人心臟衰竭和消化功能喪失,在治療不力的情況下,死亡率高達100%,是世界衛生組織嚴密監控和致力消滅的六大熱帶病之一。路氏錐蟲是糞傳型錐蟲的另一重要代表,呈全球性分布,可感染人和大鼠,在人群中的流行情況目前仍在評估中。
RNA編輯的發現始于錐蟲動基體,是生物遺傳信息傳遞中心法則的重要補充。由于錐蟲動基體基因組的組成(含近百種環形DNA分子)和轉錄過程(一個基因需要一個信使RNA前體和若干指導RNA)十分復雜,成為核外基因組學研究的一個難點。尤其是糞傳型錐蟲,其動基體基因轉錄組的系統性研究仍處空白。
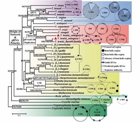
生命科學學院賴德華、倫照榮和屈良鵠教授團隊,與捷克科學院院士Julius Luke?教授以及英國Salford大學Hide教授合作,另辟途徑,以新型人獸共患病原體路氏錐蟲為材料,歷時數年,揭示其具有兩類不同結構特征的動基體小環DNA,且兩類小環均編碼必需的指導RNA(guide RNA,gRNA),并確證這一特征為糞傳型錐蟲所特有(圖1)。合作團隊成功構建了路氏錐蟲動基體關鍵基因轉錄本的RNA編輯圖譜,并推演出錐蟲科物種在動基體基因組演化中,曾發生以小環序列為演化的熱點,經歷序列重排和拷貝數增加等重大事件(圖2)。該研究成果揭示了糞傳型錐蟲的動基體基因組轉錄和RNA編輯的重要特征以及錐蟲科物種的演化規律,填補了糞傳型錐蟲相關研究的國際空白,也為相關病原體的檢測技術開發、防治措施制定和預警依據提供了關鍵的理論支撐。

圖1 路氏錐蟲動基體小環DNA的特征 A)小環長度;B)小環的兩種結構類型;C)保守區的序列特征;D)在三個地理分離株中的組成保守性

圖2 基于錐蟲科物種的動基體(線粒體)小環DNA保守區的系統發生樹和小環DNA結構特征比較
題為“Novel organization of mitochondrial minicircles and guide RNAs in the zoonotic pathogen Trypanosoma lewisi”的研究成果已在Nucleic Acids Research雜志(IF2019:11.147,中科院生物學1區Top,生化與分子生物學1區)在線發表。該研究詳細分析了人獸共患病原體-路氏錐蟲(Trypanosoma lewisi)的動基體(kinetoplast,相當于其它真核生物的線粒體)基因組組成、結構和轉錄過程的RNA編輯模式,揭示了錐蟲科物種的動基體基因組演化特征、可能的重大演化事件和演化熱點區(圖2)。
我校生命科學學院為該研究的第一完成單位,生命科學學院博士研究生李素瑾為該論文第一作者,賴德華副教授為該論文通訊作者。本項工作獲得國家自然科學基金重點國際合作研究項目(31720103918)、國家自然科學基金面上項目(31672276和31772445)和廣東省杰出青年科學基金(2016A030306048)項目的資助。