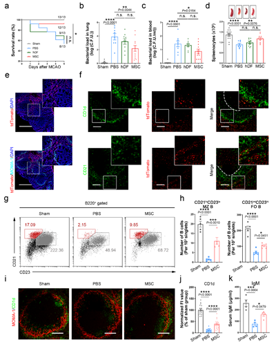
近日,我校附屬第三醫院腦病中心陸正齊教授團隊聯合中山醫學院項鵬教授團隊在自然子刊生物醫學1區雜志Signal Transduction and Targeted Therapy(IF:13.493)上發表論文,揭示靜脈移植骨髓來源的MSC可有效緩解大腦中動脈栓塞(middlearteryocclusion,MCAO)的AIS模型小鼠卒中后脾臟萎縮的免疫抑制狀態,降低了卒中鼠的肺部及外周血的細菌載量及死亡率,為治療卒中后免疫抑制綜合征和卒中后感染提供了新的方向。我校中山醫學院項鵬教授,附屬第三醫院陸正齊教授、邱偉教授為文章共同通訊作者;課題組成員附屬第三醫院神經內科黃一濃博士、附屬第七醫院特聘研究員汪建成博士為文章共同第一作者。
卒中后感染(post-strokeinfection,PSI)是導致急性缺血性卒中(acuteischemicstroke,AIS)患者死亡的主要原因。卒中后免疫抑制綜合征(stroke-induced immunodepression syndrome (SIDS))是導致卒中后感染和死亡的罪魁禍首。因此,尋求有效治療SIDS迫在眉睫。
近年來,發現SIDS患者普遍存在脾臟萎縮。而骨髓來源的間充質干細胞(bone marrow mesenchymal stromal cells,BM-MSCs)因具有強大的組織修復及免疫調節功能,有望通過調節機體免疫穩態治療PSI。
研究人員發現靜脈移植的BMSC主要定植在脾臟邊緣區(MZ),通過傳遞功能正常的線粒體到脾臟邊緣區B細胞,保護了這一群具有固有免疫特性和抗感染功能的脾臟淋巴細胞,從而降低了肺部感染率。

MSC通過保護MZB細胞發揮抗感染功能
與既往一些靜脈移植干細胞研究一致的是,研究者發現靜脈移植的MSC大量稽留在脾臟,僅少量細胞到達損傷病灶。而本文作者進一步詳細闡明了定植在脾臟的MSC同樣具有相應的治療作用,從調節脾臟外周免疫的角度,為治療PSI提供了新的思路。