近日,中山大學中山眼科中心的柳夏林教授、劉奕志教授及瑞典卡羅琳斯卡醫學院曹義海教授為共同通訊作者,中山眼科中心的何嫦醫生為第一作者,在國際著名期刊Proc Natl Acad Sci U S A雜志上以Research Article發表題為“A specific RIP3+ subpopulation of microglia promotes retinopathy through a hypoxia-triggered necroptotic mechanism”的研究論文。揭示了一個特異RIP3+小膠質細胞亞群促進視網膜新生血管性疾病的新機制。
視網膜新生血管性疾病是一類難治性致盲性眼病,包括早產兒視網膜病變(ROP)、糖尿病視網膜病變(DR)及新生血管性老年性黃斑變性(AMD)等,臨床上常用的抗VEGF藥物對部分病人療效不佳,亟需探索新型抗新生血管治療方案。小膠質細胞是中樞神經系統中重要的免疫細胞,不僅可以調控視網膜的血管發育,也參與異常血管形成過程。但小膠質細胞介導的病理性視網膜新生血管形成的具體機制不清,也影響了靶向小膠質細胞干預疾病的研究進程。
該研究工作首次發現了視網膜新生血管形成中的特殊RIP3+小膠質細胞亞群,闡明其在低氧條件下激活RIP1/RIP3/MLKL信號通路發生程序性壞死,并通過此方式釋放FGF2等促血管生成因子,從而導致病理性視網膜新生血管形成的具體機制。該研究拓展了對小膠質細胞異質性的認識,豐富了其細胞亞群圖譜,并更新了對細胞死亡這一功能的認知,提出了抗小膠質細胞程序性壞死和抗VEGF聯合應用的治療方案,為臨床治療視網膜新生血管性疾病提供了新的方向。
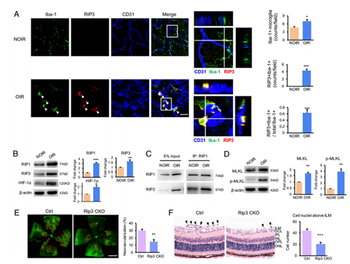
在這項研究工作中,研究人員運用單細胞轉錄組測序技術在小鼠氧誘導視網膜新生血管(OIR)模型中進行小膠質細胞亞群分類分析,發現OIR中有一群特殊的以RIP3+為特征的小膠質細胞亞群,并通過視網膜鋪片的免疫熒光染色,研究人員在新生血管周圍觀察到該群Iba1+ RIP3+小膠質細胞,進一步驗證了單細胞測序中發現的程序性壞死的小膠質細胞亞群。接下來,利用小膠質細胞特異的RIP3條件敲除小鼠(RIP3 CKO)造模,發現其新生血管明顯減少,明確了該亞群細胞介導病理性視網膜新生血管形成(圖一)。

圖一 Rip1/Rip3高表達的小膠質細胞發生程序性壞死促進視網膜新生血管形成
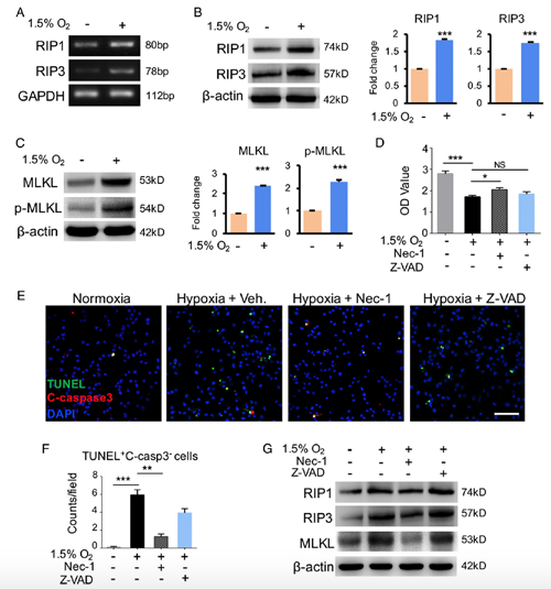
同時,研究人員在體外培養小鼠原代小膠質細胞和小膠質細胞系,再次證明低氧環境可誘導小膠質細胞上調RIP1/RIP3/MLKL發生程序性壞死,并發現該過程可被RIP1抑制劑Nec-1阻斷(圖二)。

圖二 低氧刺激可在體外誘導小膠質細胞發生程序性壞死
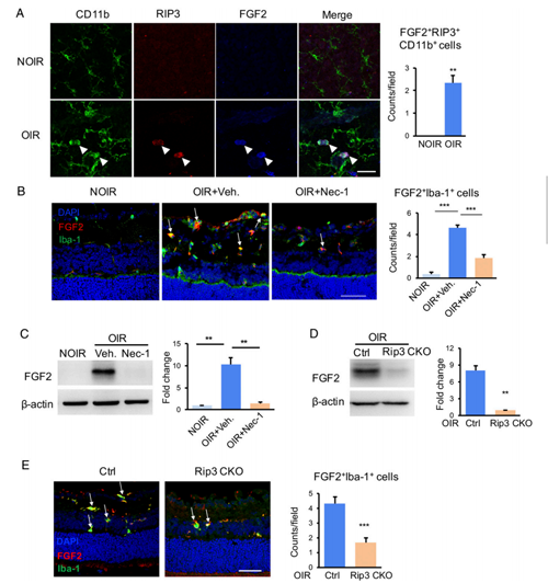
為了進一步探究RIP3+小膠質細胞程序性壞死是如何介導視網膜新生血管形成,研究人員利用Luminex高通量多因子檢測技術篩選促血管生成因子的表達情況,發現FGF2在OIR模型中上調最為顯著。進一步在OIR小鼠視網膜中明確,RIP3+小膠質細胞高表達FGF2,且當應用RIP1抑制劑Nec-1和利用RIP3 CKO的功能缺失策略時,FGF2表達釋放明顯減少。提示RIP3+小膠質細胞可通過程序性壞死釋放FGF2(圖三)。

圖三 發生程序性壞死的小膠質細胞高表達FGF2促血管生成因子
以上研究證明,在低氧刺激下,視網膜小膠質細胞RIP3+亞群發生RIP1/RIP3/MLKL依賴的程序性壞死,釋放FGF2,從而促進視網膜新生血管。基于此,我們提出了聯合抗程序性壞死和抗VEGF治療視網膜新生血管的新策略。動物實驗結果顯示,聯合治療效果顯著(圖四)。

圖四 抗程序性壞死-FGF2聯合抗VEGF對視網膜新生血管性疾病的干預作用
綜上,該研究首次描繪了視網膜新生血管形成中的小膠質細胞亞群圖譜,發現特殊RIP3+亞群具有促新生血管形成的功能,可通過激活RIP1/RIP3/MLKL信號釋放FGF2,介導血管生成。
該項目研究得到了國家重點研發計劃、國家自然科學基金和廣州市科技項目支持。